太阳成城集团tyc234cc古天乐副教授王婷婷在《Plos Pathogen》发表肠道共生真菌诱发结肠炎的新机理
公司王婷婷副教授在肠道共生真菌诱导肠道免疫平衡紊乱的机制研究中取得重要进展,相关成果“Dectin-3 Deficiency Promotes Colitis Development due to Impaired Antifungal Innate Immune Responses in the Gut”在线发表于Plos Pathogen。太阳成城集团tyc234cc古天乐王婷婷为第一作者,美国MD Anderson Cancer Center Dr. Xin Lin为通讯作者。
目前,肠道菌群对人类健康的影响备受关注。肠道菌群是指在人体肠道中存在的种类繁多、数目惊人的微生物群体。普遍认为,肠道菌群影响寿命、抵御感染以及参与代谢性疾病和癌症等的发生,但关于肠道共生真菌如何介导免疫失衡的研究尚无报道。
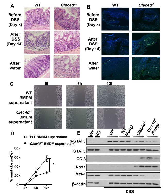
本研究首次发现Dectin-3-/-鼠比野生鼠易于罹患急性肠炎,值得关注的是,Dectin-3-/-鼠肠道中真菌的数量,尤其是条件致病真菌C. tropicalis 的数量显著高于正常鼠;Dectin-3-/-鼠在肠炎诱导过程中予 C. tropicalis灌胃可显著加重炎性病变的程度,而给予氟康唑抗真菌治疗后,Dectin-3-/-鼠肠道炎性反应明显改善;进一步发现骨髓来源的固有免疫细胞—巨噬细胞可通过dectin-3识别并吞噬真菌,从而诱导机体的抗真菌免疫应答。本研究还发现Dectin-3-/-鼠中异常的免疫应答参与了肠道上皮细胞的修复和内稳态(图1)。Dectin-3属于C型凝集素样受体(C-type lectin receptors , CLRs)的家族成员,是介导机体抗真菌免疫的一类重要的模式识别受体。该研究证实了Dectin-3介导的抗真菌免疫应答在维持肠道稳态和诱导肠道炎症中的重要作用,阐述了肠道共生真菌在炎症性肠病发病中机制(图2),对于临床相关疾病的诊治具有重要的指导意义。

图1. Dectin-3 介导的抗真菌免疫应答参与肠道上皮细胞的修复。A. Clec4d-/-与野生鼠中急性肠炎模型中肠道组织HE染色图;B. Clec4d-/-与野生鼠中真菌荧光染色图;C-D. Clec4d影响了上皮细胞的迁移和修复; E. Clec4d-/-与野生鼠中急性肠炎模型中增殖及凋亡蛋白表达。

图2. 肠道共生真菌诱导肠道免疫平衡紊乱机制示意图
王婷婷副教授2013年入选“太阳成城集团tyc234cc古天乐优秀中青年教师境外研修计划”的资助,该研究是她2014-2016年在美国MD Anderson Cancer Center从事科研工作的部分成果。文章链接:
http://journals.plos.org/plospathogens/article?id=10.1371/journal.ppat.1005662
